Take a look of my course assignments
You can find more of my codes in my GitHub
FlowCyto
FlowCyto Predictor is a web application that predicts the most likely blood cell type based on a list of input genes. The application compares the input gene list with a database of known cell type markers and calculates a prediction score for each cell type. Results are ranked according to their scores. The application has been developed using Flask (Python) and MySQL.
Clustal Omega
Web application in PHP to perform multiple sequence alignment using Clustal-Omega. Including:
- Alternative Input options
- Output options
- Input control: with warnings
- Output downloads
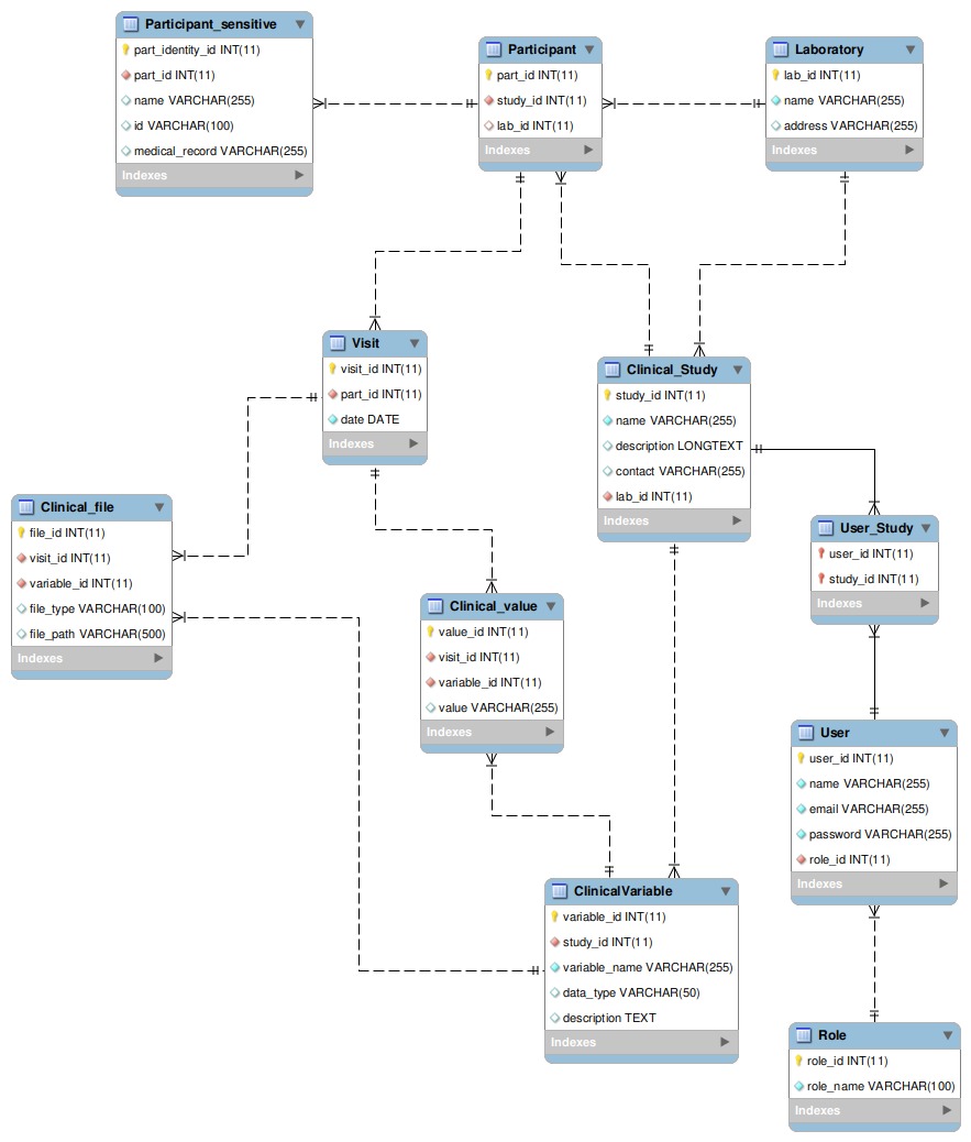
Database
Exercise context:
You are the manager of a hospital clinical trials support service and need to build a database to manage data (taken from a real case).
Data Model should cover:
Clinical Study name, and description, contact, laboratory in charge
Application users and roles. We expect a general admin, a supervisor, and people in charge of introducing data.
Pseudonimized study participants (i.e. participants study ids are generated automatically, and should be kept seperated from personal data like names or ids due to legal restrictions, a separated table linking study ids and patient identity should be defined, but it would be stored in a different database).
Clinical Data. Composed by single data items (i.e. age, blood presure, etc), and data files (i.e images, sequencing data). Since the database should server several trials, the identification (label) of the stored data cannot be static, although should be part of a known set of variables. Some of the clinical data is longitudinal, i.e is is obtained along time in a series of visits to the hospital, all data and the corresponding visit dates should be stored.